实用干货丨布鲁姆教育目标分类法中可用动词举例

发表时间:2023-03-15 09:11

封面.png


导读

布鲁姆教育目标分类是美国教育心学家本杰明·布鲁姆于1956年在芝加哥大学所提出的分类法,他把教育者的教学目标分类,以便更有效的达成各个目标。布鲁姆将教育目标领域分为认知领域、情意领域、动作技能领域。每一领域对应于学习的不同层次,而较高层次对应学科内较复杂的内容。布鲁姆教育目标分类学的最终目标,是要鼓励教学者对三个领域的教育目标都要达到,以达至整全的教育。


本文内容主要整理自李坤崇《学业评价多种评价工具的设计及应用》。


01

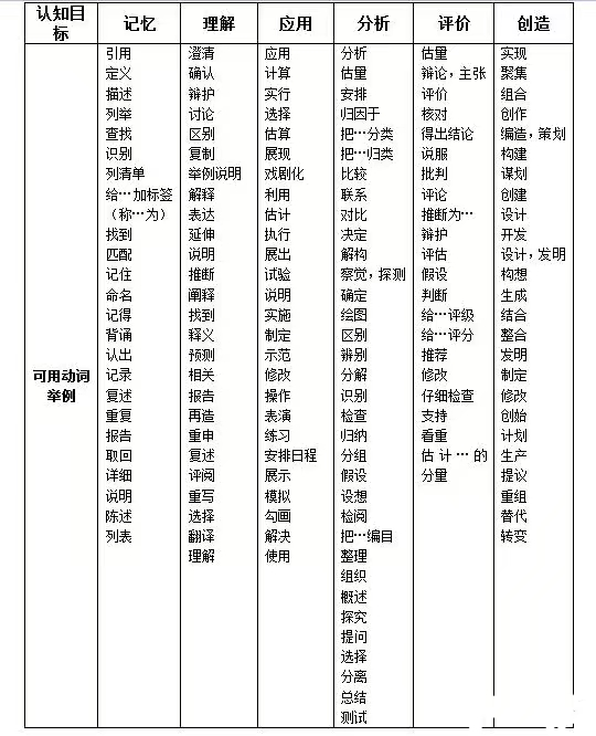
认知领域教育目标


认知领域教育目标由最简单到最复杂的六个层次,依序为记忆、理解、应用、分析、评价和创造。


1.记忆:是指认识并记忆。这一层次所涉及的是具体知识或抽象知识的辨认,用一种非常接近于学生当初遇到的某种观念和现象时的形式,回想起这种观念或现象。


2.理解:是指对事物的领会,不要求深刻的领会,而是初步的,肤浅的。其包括“转化”、解释、推断等。


3.应用:是指对所学习的概念、法则、原理的运用。它要求在没有说明问题解决模式的情况下,学会正确地把抽象概念运用于适当的情况。这里所说的应用是初步的直接应用,而不是全面地、通过分析、综合地运用知识。


4.分析:是指把材料分解成它的组成要素部分,从而使各概念间的相互关系更加明确,材料的组织结构更为清晰,详细地阐明基础理论和基本原理。


5.评价:是以分析为基础,全面加工已分解的各要素,不是凭借直观的感受或观察的现象作出评判,而是理性的深刻的对事物本质的价值作出有说服力的判断,它综合内在与外在的资料、信息,作出符合客观事实的推断。


6.创造:这是认知领域里教育目标的最高层次。这个层次的要求集合要素以组成一个具有协调性或功能性的整体,将要素重组为一个新的模型或结构。


图片



02

情意领域教育目标


布鲁姆将情意领域教育目标分为接受、反应、评价、组织、形成品格五大阶层。此分类是连续的、螺旋状的结构,较低层次中是单纯、具体而特殊的行为,层次愈高愈包含普通、抽象、一般化的行为。


1.接受:是指学习者愿意注意某特定的现象或刺激。


2.反应:指学习者主动参与,积极反应,表示出较高的兴趣。


3.评价:指学习者用一定的价值标准对特定的现象、行为或事物进行评判。它包括接受或偏爱某种价值标准和为某种价值标准作出奉献。


4.组织:指学习者在遇到多种价值观念呈现的复杂情境时,将价值观组织成一个体系,对各种价值观加以比较,确定它们的相互关系及它们的相对重要性,接受自己认为重要的价值观,形成个人的价值观体系。


5.形成品格:是指学习者通过对价值观体系的组织,逐渐形成个人的品性。各种价值被置于一个内在和谐的构架之中,并形成一定的体系。个人言行受该价值体系的支配;观念、信仰和态度等溶为一体,最终的表现是个人世界观的形成。达到这一阶段以后,行为是一致的和可以预测的。


图片



03

动作技能领域教育目标


动作技能领域教育目标系指身体行为与灵巧性行为。辛普森将技能领域教育目标分为感知、准备状态、引导反应、机械化、复杂性的外在反应、适应和独创七个层次。


1.感知:这是从事一种动作最实质性的步骤,它是通过感觉器官觉察客体、质量或关系的过程。知觉活动是动作活动的必要但不是充分条件。感知是导致动作活动的“情境——解释——行动”连锁中基本的一环。感知包括感觉刺激(听觉、视觉、触觉、味觉、嗅觉、动觉)、线索的选择和转化。


2.准备状态:是为了某种特定的行动或经验而作出的预备性调整或准备状态,包括心理上的、生理上的及情绪上的。


3.引导反应:这是形成技能的最初一步,这里的重点放在较复杂的技能成分上。引导下的反应是个体在教师指导下,或根据自我评价表现出来的外显的行为行动。从事这一行动的先决条件是作出反应的准备状态,即产生外显的行为行动和选择适当反应的定势。所谓反应的选择,是指决定哪些反应是满足任务操作的要求而必须作出的。


4.机械化:已成为习惯的习得的反应。在这一层次上,学生对从事某种行动已有一定的信心和熟练的程度。这一行动是他对刺激和情境要求能够作出种种反应的行为库的一部分,并且是一种适当的反应。这种反应比前一层次的反应更复杂,它在完成任务过程中也可能包括某种模仿。


5.复杂的外在反应:这里所说的,个体(学生)因为有了所需要的动作形式,能够从事相当复杂的动作行动。在这一层次上,个体(学生)已经掌握了技能,并且能够进行得既稳定而又有效,即花费最少的时间和精力完成这一动作。


6.适应:是一种生理上的反应。为了使自己的动作活动适合新的问题情境,就必须改变动作活动。


7.独创:根据在动作技能领域中形成的理解力、能力和技能,创造新的动作行动或操作材料的方式。


图片



图片


权责声明:
来源:悉尼协议论坛
★排版:张洋洋;   校对:郭静;   审核:杨琪
本文及文内图片版权归原作者及原出处所有,内容为作者观点,并不代表本公众号赞同其观点和对其真实性负责。转载出于非商业性目的,旨在分享,如涉及版权等问题,请立即联系我们,我们将予以更改或删除相关文章,以保证您的权利。
GAO JIAO GUO PEI



分享到: